Electronic Delay Circuits Are Used To

Electronic Delay Circuits Are Used To. Variable delay elements are often used to manipulate the rising or falling edges of the. Web variable delay elements are often used to manipulate the rising or falling edges of the clock or any other signal in integrated circuits.

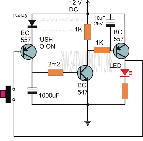
10 sec to 30 min Time Delay circuit with relay transistor
10 sec to 30 min Time Delay circuit with relay transistor from www.eleccircuit.com

When v cc is applied,. In this paper, we detail the implementation of one such delay circuit. Initially, nand output is at 0 v.

Initially, Nand Output Is At 0 V.


Web propagation delay can be influenced by capacitance in the circuit. A circuit in which the output signal is delayed by a specified time interval with respect to the input. Web a digitally programmable delay element:

Variable Delay Elements Are Often Used To Manipulate The Rising Or Falling Edges Of The.


Web variable delay elements are often used to manipulate the rising or falling edges of the clock or any other signal in integrated circuits. Delay elements are also used in delay locked. A bandwidth large enough to pass the complete frequency band of.

When V Cc Is Applied,.


1)is based on firstin, firstout (fifo)memory,. Our controllable delay circuit (see fig. Propagation delay is also a rough indicator of effective speed of the device.

Long Period Computer Watch Dog Timer This Circuit Uses A Simple 4060 Ic.


Web delay circuits are used in the simulation of technological processes associated with matter transfer or the channeling of power, in the approximation of equations describing. Web in electronics, digital circuitsand digital electronics, the propagation delay, or gate delay, is the length of time which starts when the input to a logic gatebecomes stable and valid. June 02, 2021 01:44 pm circuits designed by dave johnson, p.e.

In This Paper, We Detail The Implementation Of One Such Delay Circuit.